Carga Ficticia DC Variable

Carga Ficticia DC Variable
por Calambres


Carga Ficticia DC Variable.
Un instrumento de laboratorio muy útil.

Introducción

Otra vez hablamos de un montaje que no es ningún pedal o efecto de sonido. Hace un par de meses que escribí un post en el foro Guitarrista.com, en un hilo titulado Harley Benton Power Plant. En ese post hacía unas pruebas para comprobar dicha fuente de alimentación. Para poder someterla a carga utilicé un montaje que hacía poco que había terminado, la Carga Ficticia DC de la que hablamos aquí. En ese post citaba:

El caso es que da la casualidad de que acabo de terminar un proyecto con el que llevo algún tiempo, una "carga ficticia DC variable". Para el que no lo sepa, este chisme es un aparato que simula una carga DC aplicable a cualquier fuente de alimentación o batería, para así poder probar el rendimiento de estas. Es un aparato bastante preciso que me permite probar una fuente ó batería de un máximo de 100V, a un máximo de 1.5 Amperios con una disipación máxima de 100W, que ya está bien, y con un ajuste bastante fino como para poder precisar bastante.

Es una descripción bastante buena de lo que hace este aparato y para qué sirve. Por si no se entiende bien, lo que hace realmente es someter a nuestras fuentes de alimentación a una carga de corriente muy precisa y ajustable, de modo que podremos ver hasta qué punto nuestra fuente es capaz de mantener la tensión prometida (Voltios) a la corriente máxima prometida ([mili]Amperios). Normalmente las fuentes que compramos para nuestros efectos son muy "optimistas" en sus características por lo que con esto sabremos si nos mienten y hasta qué punto lo hacen. Además, este montaje nos ofrece tres ventajas: es muy sencillo, las lecturas son muy precisas y permite ajustes muy detallados de corriente, con resolución de apenas algún miliamperio.

Ejemplo práctico: supongamos que tenemos una fuente, por ejemplo la del hilo antes citado, que promete 9V y 500mA. Esto quiere decir que si a esa fuente le enchufamos un pedal que consuma tan sólo 60mA, nos debería entregar 9V muy desahogadamente. Si vamos sumando pedales debería respetarnos esos 9V hasta llegar a los 500mA indicados. Como ya vimos, esto no es así. Con este aparato podremos ver cuanta verdad hay en las características de nuestra fuente y hasta donde podemos llegar sin hacer peligrar la tensión que necesitan nuestros pedales. De hecho pudimos comprobar que con tan sólo 100mA ya empezaba a bajar la tensión en esa fuente a 8.7V y si seguíamos cargando hasta el tope nominal de 500mA, nos entregaba tan sólo 8.3V, lo cual puede hacer que algun pedal funcione mal.

Un tiempo después, como podemos ver en las pegatinas de la foto principal, "depuré" el circuito y pasó a admitir un máximo de 200V, pero de eso ya hablaremos más adelante.

El caso es que inicialmente no me propuse hacer aquí ningún artículo sobre esto, pues pensé que se alejaba bastante del ámbito de esta web, pero ha habido gente del foro que me ha pedido detalles. Al fin y al cabo, este montaje nos servirá para ver si las fuentes de alimentación de nuestros efectos son capaces de entregar lo que prometen y, por lo tanto, sí que cabe dentro del ámbito de esta web.


La caja ha de tener ventilación.

NOTA (2025): Hace ya siete años que hice este montaje y quiero haceros saber que es uno de los proyectos que más he utilizado en mi laboratorio. Es de mucha utilidad y muy versátil. La he usado muchísimas veces. De verdad que merece la pena hacerla...

Circuito y esquema

Este circuito está basado en un conocidísimo diseño de hace unos cuantos años de David Jones, un simpático (y bastante pirao) australiano que regenta el muy respetado blog eevblog (Electronics Engineering Video blog), y su famosísimo (dentro del "gremio") y divertido canal de youtube, auténtico pozo de sabiduría del DIY electrónico. El diseño al que me refiero es el que nos muestra en su vídeo: EEVblog #102 - DIY Constant Current Dummy Load for Power Supply and Battery Testing. En él se discute todo, con su característica voz de pito, desde el diseño hasta el montaje y con él ya sólo podréis hacer esto, pero como me he encontrado con algunos problemillas, aprovecho mi web para contaros cómo los he solucionado por si os lo queréis hacer.

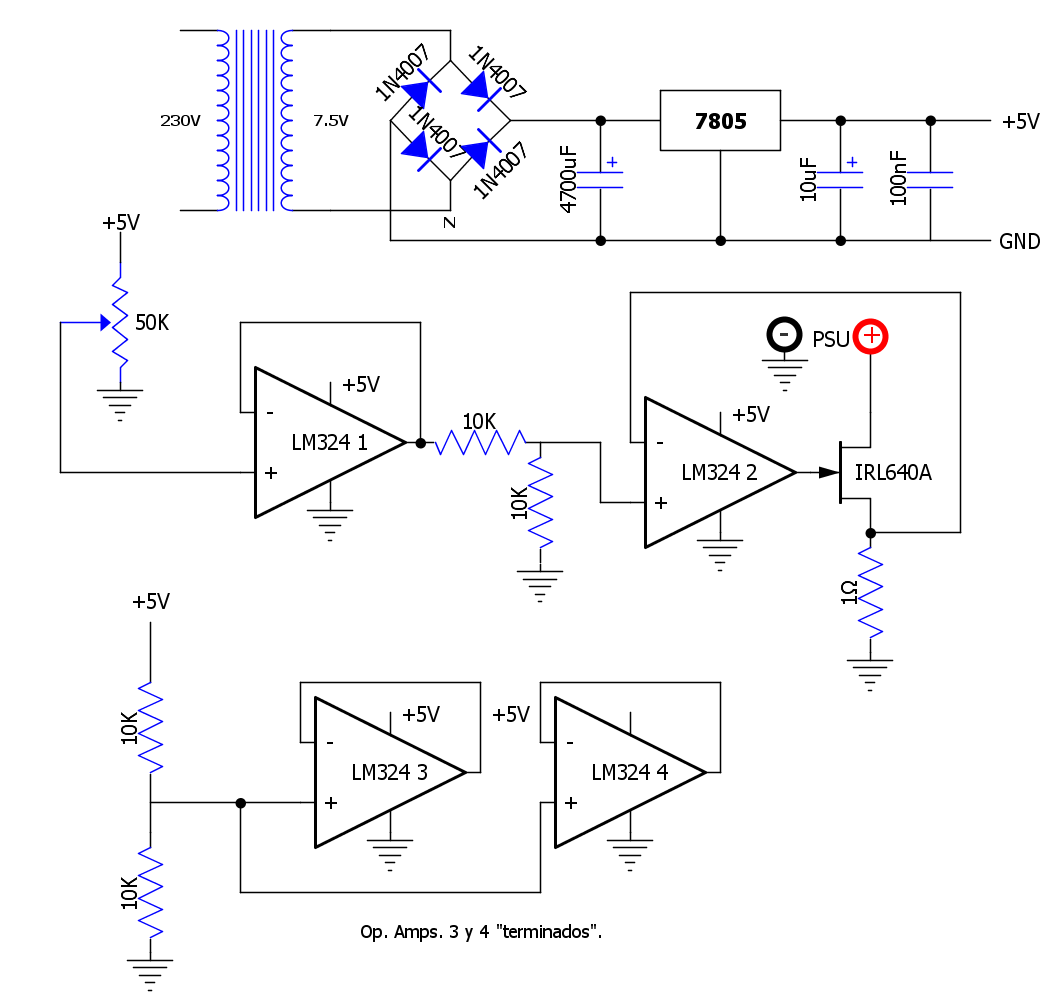
El circuito está basado en un MOS-FET de canal-N de potencia que nos sirve para hacer pasar una corriente entre el positivo de la carga y el negativo (PSU = Power Supply Unit), a través de una resistencia de potencia de 1 Ohmio. El control de paso de corriente se hace actuando sobre el GATE del MOS-FET, cuyo control nos lo da el potenciómetro de 50K que a su vez actúa sobre los dos amplificadores operacionales:


Esquema teórico de la Carga Ficticia DC.
OJO: Leed más abajo acerca del transformador y regulador propuestos, que no son los aquí indicados.

A pesar de utilizar sólo dos OpAmps, el operacional elegido es el LM324, que contiene 4 OpAmps en un sólo chip. La razón es de disponibilidad. El equivalente doble es el LM358 pero, por alguna razón, no es tan fácil de encontrar como el quad, que al menos es muy barato. En cualquier caso, sólo se utilizarán dos de los cuatro operacionales por lo que debemos "terminar" correctamente los otros dos OpAmps no utilizados y esa es precisamente la función del segundo esquema de abajo en el que aparecen anulados los operacionales 3 y 4 del chip. Realmente este circuito funcionaría con un sólo OpAmp, pero con dos se comporta mejor.

El MOS-FET merece mención aparte. El propuesto por eevblog es el MTP3055 pero he sido incapaz de encontrarlo, así que he tenido que buscar equivalentes, lo que no ha sido nada fácil:

MOS-FETTensión máximaCorriente máximaDisipación máximaObservaciones
MTP305560V12A40W
CEP83A330V100A100W
RFP30N6LE60V30A96WLOGIC LEVEL
BTS11760V3.5A50WLOGIC LEVEL
IRL540100V28A121WLOGIC LEVEL
BUZ31200V14.5A90W
BUZ31LH200V12.5A95WLOGIC LEVEL
BUK555-200200V14.A125WLOGIC LEVEL
IRF640N200V18A150W
IRL640A200V17A125WLOGIC LEVEL
N-Channel MOS-FETs posibles

EEVBLOG hace hincapié en que el MOS-FET que utilicemos ha de ser del tipo LOGIC LEVEL pero, como pude comprobar, esto no es tan necesario si subimos un poco la tensión del circuito. Lo de "LOGIC LEVEL" quiere decir que está diseñado para activarse con niveles lógicos de un microprocesador (3.3V ó 5V) mientras que los nomales están, en teoría, diseñados para niveles más altos, típicamente 10V. Para comprobarlo no hay más que observar la gráfica Vgs (Gate to Source voltage) en la datasheet y ver desde donde empieza a entregar corriente, lo cual también es dependiente de la temperatura y de la tensión entre DRAIN y SOURCE (Vds). Esto es la teoría pero en la práctica, he probado con varios MOS-FETs no "Logic Level" y también funciona. Por ejemplo, tenía por casa unos cuantos CEP83A3, canibalizados de una antigua placa de cocina de inducción. Funcionaba muy bien a pesar de no ser de ese tipo, pero lo utilicé sólo para probar que el circuito funcionaba ya que, como podéis ver en la tabla anterior, aunque está bastante bien de potencia (amperios y vatios), la tensión máxima de funcionamiento (Vds) es de tan sólo 30V y, aunque es más que suficiente para los tipos de fuentes de alimentación que usamos en este mundillo, yo quería que me fuese más versátil y pudiese admitir mayores tensiones. OJO con los CEP83A3: la tensión de entrada nunca debería superar los 30V pues entraría en Drain-Source Breakdown Voltage y se estropearía.

Así, mientras conseguía uno del tipo LOGIC LEVEL estuve algún tiempo usando el IRF640N, que es bastante común y fácil de encontrar y la verdad es que funcionó muy bien. Al final conseguí el IRL640A y es el que he dejado definitivamente en el montaje.

Como ya hemos visto, eevblog indica que es imprescindible que el MOS-FET sea del tipo Logic Level y propone el MTP3055 (Unobtainium por estos andurriales) que según el datasheet NO indica específicamente que sea Logic Level pero si ves las gráficas de rendimiento, sí que podría serlo. El Rds(ON) está indicado para 5V. Para más información sobre este tema, leed: Using MOSFETS with TTL levels (5 Volt and 3.3 Volt).

En el circuito vemos que el método de ajuste es mediante un potenciómetro de 50K lineal. Es MUY recomendable el que usemos un potenciómetro del tipo "multivuelta" que nos permitirá unos ajustes muy precisos. Estos potenciómetros son algo carillos, pero merece la pena el gasto ya que con sus 10 vueltas totales, podremos ajustar prácticamente "al miliamperio" de precisión.


Típico potenciómetro multivuelta.

El circuito viene propuesto con una alimentación de 5V. Utilizando un MOS-FET del tipo LOGIC LEVEL, no deberíamos tener problemas. Sin embargo he comprobado que si usamos una tensión de alimentación tan baja, el último tramo del recorrido del potenciómetro es inoperante; las últimas vueltas del eje del pote no tienen efecto alguno. Esto se puede ver en el yutubo de eevblog en el minuto 11. Para que podamos ampliar el rango de vueltas y, por lo tanto, la precisión del ajuste, debemos alimentar el circuito con más de 5V. Además, cuanto más tensión suministremos, más corriente podremos hacer pasar por el MOS-FET (ojo a los límites) y más versátil será nuestra carga ficticia. Al final me he decidido por alimentarlo a 9V.

VOLTIOS - AMPERIOS - WATIOS

Como hemos visto en la tabla anterior, los MOS-FETs tienen estas características que nos definirán cómo y hasta donde podremos usarlos. Los valores más importante son los de voltios y watios ya que los valores máximos de A son sólo relativos a estos. Sólo se podrán alcanzar los A y V mientras no se superen los W, que es el límite físico de disipación del transistor conectado a un disipador adecuado. Si lo superamos, lo fundimos. Sin embargo, en este caso el límite de W también está definido por la resistencia de 1 Ohm. Así para el MOS-FET que he elegido, el IRL640A, a pesar de que su disipación máxima es de 125W, el límite lo establece el valor que hayamos elegido en la resistencia de potencia de 1 Ohmio. Una vez terminado el proyecto lo tendremos que etiquetar de modo bien visible en el frontal de la caja cuales son los máximos admisibles:

La resistencia que elegí es del tipo bobinado con chasis de aluminio, de 1 Ohmio y 100W que es suficiente para todos los casos que me propongo. Estas resistencias son fáciles de conseguir y, de hecho, bastante baratas (chinas) en ebay, Bangood, Ali Express, etc.

En cualquier caso, la potencia se disipa en calor y, por lo tanto, este montaje se va a calentar. Por ello debemos asegurarnos de que tanto el MOS-FET como la resistencia de potencia estén firmemente unidos a un generoso disipador de aluminio y, preferiblemente, refrigerado por un ventilador. A la hora de anclar el MOS-FET al disipador hay que poner cuidado en utilizar una "mica" y una arandela aislante del tornillo para evitar que la pestaña del chip, que está unida eléctricamente al Drain, haga contacto con masa. También tendremos que poner pasta térmica, tanto en el MOS-FET como en la resistencia, para asegurar un buen acoplamiento térmico.

En la práctica he visto que con el IRL640A y alimentando con unos 9V llego hasta unos 4A de carga, pero eso produce mucho calor en seguida. Si disipamos eficazmente ese calor no habrá problemas pero necesitaremos de un gran disipador, un buen ventilador y, posiblemente, una caja bastante grande. En mi caso ya dispongo de otra carga ficticia que es capaz de llegar hasta 10A así que no necesito de grandes potencias en esta. Por si os lo estáis preguntando, he hecho esta también porque la otra no "baja" de 200mA, lo cual es un suelo demasiado alto para probar este tipo de fuentes de alimentación. Por esa misma razón he añadido un mecanismo de limitación de corriente máxima mediante un trimmer interno. Más adelante veremos cómo se hace. De este modo he limitado mi carga ficticia a 1.5A, más que suficiente para probar este tipo de fuentes y que, además, me permite usar un disipador no demasiado grande, un ventilador de sólo 60mm y una caja pequeña que ya tenía por casa... siempre y cuando no subamos demasiado los voltios de entrada, claro, que harían disparar los vatios disipados.

PLACA DEL CIRCUITO

A continuación os presento una posible placa del tipo "Veroboard" para este circuito:

Como véis hay algunos comentarios y variaciones con respecto al esquema original. De izquierda a derecha:


Interior de la caja con todo un poco ajustado.
Se aprecia bien el disipador y el ventilador acoplado a él.

PANEL V-A

El panel es el que nos va a indicar la tensión en Voltios del objeto que probemos, esto es, la fuente que queramos probar en descarga, y también la corriente en (mili)Amperios que le estamos haciendo entregar. Estos paneles son bastante baratos en ebay pero hemos de tener cuidado con cual compramos pues los hay de distintos tipos y no todos se adaptarán bien. El que véis en la foto es un panel de 200VDC y 10ADC con cuatro dígitos. Si buceáis en ebay veréis la cantidad de paneles diferentes que hay. Podéis elegir el que más os guste pero tened cuidado con que sea de corriente contínua (DC), pues los hay también de alterna (AC) y esos no os valdrán. Los hay que, como este, llevan unos pequeños trimmers por la parte de atrás que os permitirán ajustar con bastante precisión tanto la tensión como la corriente que mide. Esto es bastante desable ya que, por experiencia, he visto que vienen desajustados de fábrica. Para ello tendremos que usar un polímetro fiable que nos permita medir Amperios además de Voltios. Para ajustar los amperios pondremos el polímetro en serie con el panel. Para ajustar voltios, en paralelo. Actuando sobre los diminutos trimmers podremos adecuar el panel a la lectura del polímetro que nos sirve de referencia fiable.


Si os fijáis bien, se aprecian los dos trimmers.

Los de 4 dígitos tienen más precisión que los de 3 y en este caso creo que merecen la pena porque, como ya dije, este circuito se puede ajustar al miliamperio, cosa que con uno de 3 dígitos no podremos hacer. Los hay de diferentes tamaños, precios, prestaciones, etc. pero lo que puede hacer que no os funcione bien, y lo digo por experiencia, es que no sea del tipo "common ground". El problema es que los paneles "normales", los que no lo son, no os permitirán compartir la masa de alimentación del propio panel con la masa del dispositivo en prueba (la fuente). Como en este circuito tanto una como la otra están unidas, os dará errores de bulto y no lo podréis usar a menos que hagáis como yo tuve que hacer al final: usar una alimentación independiente para el panel y otra para el circuito. Esto que no es muy grave, sí que es bastante engorroso pues tendremos que poner un segundo transformador (o usar uno con dos secundarios independientes), dos filtrados, dos regulaciones... Yo decidí la vía de las alimentaciones independientes porque no pude encontrar fácilmente un panel "common ground" que se adaptase a mis requerimientos de precisión, tensión máxima y amperios, pero puede que vosotros sí que lo encontréis.


Frontal con el panel encendido.
O-D-I-O con toda mi alma los LEDs azules, pero es lo que hay


El conexionado del panel es sencillo. Suelen, como este, traer dos juegos de cables en sendos conectores "Molex". Unos con 3 hilos finos y otro con 2 hilos gruesos:

OJO: este es el conexionado que suelen traer los paneles normales que no son Common Ground. En los que sí lo son, el cable amarillo suele ser grueso y estar en el mismo MOLEX que los otros dos gruesos del amperímetro.

Hay que tener cuidado porque los amperímetros no se conectan como los voltímetros. Los amperímetros han de ir conectados en serie, al contrario que los voltímetros que van conectados en paralelo. Para facilitaros la labor, podéis seguir este esquema de conexionado si elegís un panel que no sea Common Ground y en el que los colores de los cables coinciden con los del esquema de arriba para facilitaros las conexiones:


Esquema de conexión de un panel típico "no Common Ground".
"Circuito" es el circuito del que aquí hablamos.
"PSU" es la fuente de alimentación o batería que queremos probar (Power Supply Unit)

En este caso concreto, PSU equivale a los bornes de entrada y, ya que hablamos de bornes, aconsejo usar unos de tipo banana de buena calidad y robustos. A mí personalmente me gustan los que vienen en una sola pieza, con la separación estándar de 19mm (3/4"). Además de robustos, son más fáciles de colocar que los bornes sueltos.

Si el panel que elegís sí que es Common Ground entonces sí que podréis alimentarlo con la misma fuente que el propio circuito.

DISIPACIÓN

El tema de la disipacion puede ser crítico o no dependiendo de como hagáis y ajustéis el circuito. Lo importante es el techo de vatios (W) al que lleguéis. Esos vatios hay que disiparlos. Por ejemplo, si váis a hacer una carga ficticia que sólo llegue a 30V y no más de 1A entonces debéis disipar 30W, que ya es bastante. Con un disipador de buen tamaño iréis bien pero si pretendéis llegar a los 100W que yo he puesto en la mía, debéis poner un ventilador obligatoriamente y un buen disipador de aletas. Esa cantidad de vatios no es en absoluto necesaria para probar fuentes de alimentación típicas de efectos musicales. Pensad en casos típicos:

TENSIÓNCONSUMODISIPACIÓN
9V60mA0.5W
9V120mA1W
9V500mA4.5W
9V1A9W
18V500mA9W
Disipaciones en Vatios

Como véis, hablamos de poca disipación, aunque aún así implica el uso de un buen disipador, pero si queréis hacerlo más versátil y que sea capaz de disipar mucho más que eso, siempre tendremos que añadir un ventilador. Convendrá que sea de una tensión adecuada a alguna de las que ya usemos. Por ejemplo, podemos dejar una de 9V para el circuito propiamente dicho y otra para el panel (unos 20mA) y el ventilador. Cada ventilador tiene un consumo dado que debemos tenerlo en cuenta a la hora de prever un transformador que lo aguante de sobra. También puede ser deseable que si no váis a disipar demasiado, alimentéis el ventilador con una tensión algo inferior a la nominal, por ejemplo, 9V para un ventilador de 12V pues de ese modo será mucho más silencioso.

ALIMENTACION

Ya hemos hablado de los problemas de necesitar una doble alimentación: una para el circuito y otra para el panel y ventilador. Aquí tenéis varios ejemplos de como hacer alimentaciones independientes:

Los que tienen salidas "No Reg." (No Reguladas) las podéis usar para el ventilador, pues este no necesita de ninguna regulación.

Para calcular el/los transformador/es que necesitas has de tener en cuenta varias cosas:


Para el que tenga curiosidad con las constantes de estas fórmulas:



¡ESOS CABLES! (LATIGUILLOS)

En otro post del hilo del foro guitarrista.com que ya cité al principio indico que a veces los latiguillos que usamos entre la fuente y el/los efecto/s pueden ser de poca calidad. Parece que algunos están diseñados para alimentar pedales de poco consumo pues, al fin y al cabo, esas fuentes con tantas salidas están destinadas a alimentar varios pedales y así no sólo se distribuye la carga entre varias salidas sino también entre varios cables. Los fabricantes pueden ahorrar costes en estos temas que no son tan evidentes a primera vista. El problema puede aparecer cuando alimentamos un pedal que requiera bastante carga o, peor aún, cuando usamos un cable Daisy Chain con el que sumamos la carga de varios efectos a una sola salida de la fuente y, por lo tanto, a un sólo cable. Si sospechamos que nos pueda estar pasando algo así, lo mejor será adquirir un latiguillo que sepamos que es de buena calidad o, mejor aún, nos los hagamos nosotros mismos con cables de buena sección que nos asegure que no haya bajadas de tensión por pérdidas en el propio cable.

Para averiguar si tenemos pérdidas en el propio cable debemos medir la tensión de salida de la fuente, mientras esta está en carga, pero en el conector de salida. Esto no siempre será fácil y, o bien nos hacemos con una toma de medida justo a la salida o directamente desmontamos la fuente para poder hacerlo con mayor facilidad. Una vez tengamos la medida con el efecto conectado a su salida lo podemos comparar con la medida de tensión que nos dé el voltímetro de la carga ficticia. Si hay pérdidas de tensión entre ambos extremos del cable ya sabemos que no es todo lo bueno que podíamos esperar. Las cargas ficticias comerciales de calidad tienen esto previsto y llevan unas tomas "Sense" que se conectan a la fuente a cargar independientemente de los propios cables de carga. De este modo se mide la tensión de la fuente en origen, sin la pérdida producida por los cables sobre los que se está efectuando dicha carga.


Para saber más: Carga Ficticia DC Variable en el foro de guitarrista.com


Kilroy Was Here
©2017 Piso-tones Ltd. Calambres | Guitarrista.com