Distorsion+


MXR Distorsion+ Original

Construcción de un MXR Distorsion+
Un proyecto de José Alberto Bossio

Introducción


"En 1972, Terry Sherwood y Keith Barr crearon la compañía MXR. Richard Neatrour era el encargado de hacer los diseños electrónicos. Desde un principio dieron una extrema importancia a la fiabilidad y a la robustez de todos sus productos. Fueron los primeros en utilizar cajas de aluminio inyectado para montar los efectos. Todo el material utilizado era de máxima calidad. Las primeras unidades las pintaban y serigrafiaban ellos mismos e incluso los circuitos impresos los hacían en su propio taller utilizando restos de placas de una compañía cercana que se dedicaba a la fabricación de circuitos impresos.

El primer diseño de este distorsionador ya utilizaba amplificadores operacionales: primero se diseñó con el 741 y posteriormente se pasó a utilizar el 4558 que tenía más calidad de audio. La distorsión de este pedal la generan un par de diodos montados en anti-paralelo a la salida del amplificador operacional. Los diodos originales eran de germanio (1N270) y daban al sonido un carácter más cálido y cremoso. Jerry García, guitarrista de Grateful Dead, se convirtió en un fan absoluto de este pedal. El MXR 'Distortion +' se hizo muy popular y se llegaron a vender más de 20.000 unidades al año a principios de los ochenta."

Extraído del comentario de Jorge Bueno en su web de Amptek (www.amptek-es.com).


Bueno, después de esta reseña histórica ya sabemos la trayectoria que este efecto posee y a muchos nos gustaría tener uno.

¡Entonces manos a la obra!... aquí tenéis el resultado:

Dist+ casero
Distorsion+ de J. A. Bossio.

Este efecto es una distorsión no demasiado pronunciada y su sonido pude variar según la configuración de los diodos. Pero, qué mejor que lo escuches tú mismo, así que puedes dirigirte a la página de Jim Dunlop.

El circuito es muy simple, consta de un solo operacional, yo usé el 741 (el primero que usó la compañía) que posee menor calidad que otros pero quise mantener la máxima originalidad en mi pedal:


Circuito MXR Dist+
Circuito del MXR Distorsion+ Original.

El efecto original no posee “True ByPass” ni LED indicador. Se pueden anexar mediante el uso de un pulsador adecuado (DPDT) y el circuito del “Millennium-2”.

El control de distorsión se controla mediante un potenciómetro en serie con un condensador que funciona alterando la ganancia del IC. En su salida posee dos diodos de germanio en anti-paralelo que le proporcionan su recorte de onda ("Hard Clipping"). Yo utilicé diodos de Germanio con esta configuración. Uno puede experimentar con diferentes configuraciones. Ejemplos:

Diodos emparejados
Configuraciones típicas de diodos.

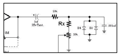
Si deseamos utilizar Silicio o LEDs deberemos agregar una resistencia (Rx) luego del clipping y antes del potenciómetro del volumen, porque ellos dejan pasar un mayor nivel de audio. El valor de ésta se deja a la experimentación:

Clipping
Sección de distorsión.

Si pruebas LEDs notaras que se iluminan cuando tocas, estaría bueno ubicar uno en la caja. Si quieres probar con asimétricas, puedes usar LEDs de diferentes colores (¡no es broma!) y diferentes tamaños, junto con diferentes Silicios y Germanios. Si no puedes conseguir diodos de Germanio nuevos, puedes probar con cualquier par de diodos rescatados de radios viejas. A veces suelen estar pintados de negro. En la foto (abajo) se pueden apreciar los tres tipos de diodos junto a un zócalo para intercambiarlos una vez ensamblado el dist+ y el IC a usar (741)

Diodos e IC
Tipos de diodos e IC.

Un problema que posee es que el pote de distorsión en el 70% de su trayectoria no parece modificar el sonido. Al principio pensé que era problema del tipo de pote que estaba utilizando, pero luego observé que la distorsión aumentaba cuando se acercaba a 0ohms. Arreglé el problema utilizando un pote de 250K.

Otro problema que tuve era que estaba mal excitada la entrada del operacional y cuando uno efectuaba una nota, en el momento que el sonido estaba decayendo, este se empezaba a desvanecer. Esto lo solucioné modificando el circuito para la obtención de los 4.5V, donde 1M va desde 9V y se conecta en serie a 1M de la masa. Estos valores me parecieron exageradísimos. Así que los cambié a 22K.

La construcción del placa se pude hacer como figura en Tonepad y la caja como habitualmente se describe en otros proyectos de Piso-tones .

Construcción de la caja

Lo que busco en un efecto es que funcione como un original, sin importar su apariencia externa. Por ende he desarrollado una caja de aproximadamente 2 $US. La cual se explica a continuación.

Esta compuesta por 2 tapas en forma de "U", una de madera y otra de aluminio y atornilladas en sus laterales. Para sujetar las dos partes utilizaremos tornillos con cabeza tipo cónica para madera. Para realizar los orificios de los tornillos se deberá efectuar primero un agujero pasante y luego con una mecha (broca) más grande ensanchar (avellanar) su parte exterior para que los tornillos no sobresalgan de la caja.

Esquema de la caja Esquema de la caja nº2
Esquemas de la caja.

Estas se pueden realizar con las medidas que uno desee. La madera pude ser de conglomerado, DM ó "Fibrofácil" que facilitará la conformación de la caja si uno no dispone de un taller con herramientas adecuadas.

La "U" de madera deberá ser encolada y clavada para lograr una mayor rigidez en las partes superior e inferior de la misma. Si se utilizó conglomerado hay que tener cuidado al colocar los tornillos porque pueden romperse. Sería conveniente taladrar antes con una mecha (broca) fina.

Esquema de la caja nº3
Taladros de la caja.

Las medidas de los agujeros de la tapa varían según los potenciómetros y el conmutador. Los jacks de entrada y salida van en los laterales (la imagen no los muestra). IMPORTANTE: La "U" de madera deberá ser forrada interiormente con algún metal, para evitar ruidos externos. Yo le he pegado hoja de aluminio del que se usa en cocina.


Este es el esquema de conexiones utilizando la caja propuesta. (Vista inferior de la tapa de aluminio):

Conexiones en la caja
Conexionado interior de la caja.
CUIDADO: Las placas han sido dibujadas en forma de ejemplo. La escala no es exacta.

La pila puede ser fijada en la base de madera (ver más abajo) del lado de switch. Los cables en verde deben ser blindados para la disminución del ruido externo y de oscilaciones.


¿Cómo suena?

Aquí tienes cómo suenan en mi MXRD+ Los tres tipos simétricos de “clipping” propuestos:

Notarás que suena con un poco de ruido. Es por el improvisado cable que usé para grabarlos. Para la grabación de estos he utilizado una Fender Stratocaster directamente al efecto y luego la entrada de micrófono de la PC.

P.D. Juzga al efecto, no al guitarrista.

Kilroy Was Here
©José Alberto Bossio
©Piso-tones Ltd. Calambres y Rubén Hernández | Foro Guitarramanía