Nobels ODR-1

Nobels ODR-1
por Calambres


ODR-1.
A.K.A.: "PistachODR-1".
(Algún día de estos aprenderé a hacer vinilos y a dejar decentes mis pedales)

El Nobels ODR-1

El pedal que nos interesa esta vez es el clásico Nobels ODR-1. Se trata de un pedal de tipo Overdrive pero esto no nos debe confundir, ni siquiera el color verde del original, y hacernos pensar en que estamos con la enésima iteración de un Tube Screamer. Nada más lejos de la realidad pues nada tiene que ver con el venerable pedal de Ibanez, ni en el circuito ni en el resultado final.

Hay últimamente una tendencia a dividir los Overdrives entre las categorías de Tube Screamer, Klon Centaur y, precisamente, Nobels ODR-1, así que ya podéis ver que no se trata ni de una cosa ni de otra. No es ni mucho menos tan "medioso" (o "nasal") como el TS, ni tan "limpio" como el Centaur sino más bien un Overdrive muy transparente, con muchísimo "cuerpo" y, quizá, un poco pasado de graves lo que lo hace muy adecuado para sonidos tipo Fender. Si bien los Overdrives tipo Tube Screamer necesitan de un amplificador a continuación que ya esté "calentito" para que suenen todo lo bien que han de sonar, al tiempo que se benefician de un entorno "de banda" en que que salir a resaltar con ese carácter tan "medioso", este (al igual que el Centaur) de inmediato hace que nuestro sonido sea como mucho más bonito y amplio, tanto conectado a un amplificador "limpio" como a uno ya subidito de tono. En la web hay infinidad de muestras del ODR-1 y de sus clones pero os advierto que en ninguna he podido apreciar lo bien que suena este pedal como cuando lo tienes a tus pies y sonando en directo.

Mucho se ha hablado de este pedal como "el arma secreta de los músicos de sesión de la zona de Nashville" lo que, traducido, quiere decir que es un pedal que se lleva de maravilla con guitarras tipo Fender, más concretamente con Telecasters y Stratocasters. En mi opinión, realmente se lleva de maravilla con este tipo de guitarras pero no desdice nada con otro tipo de pastillas más cañeras. Es un Overdrive súper elegante, transparente y completo.


Las dos versiones actuales del Nobels ODR-1.
[NOTA:]Hay nuevas actualizaciones de Nobels. Ved al final del artículo.

El pedal original de Nobels (hay algunas variantes posteriores) tiene tres controles: DRIVE, SPECTRUM y LEVEL. El primero y el último hacen lo que prometen, control de ganancia y control de volumen de salida respectivamente pero buena parte de la magia de este circuito está en el misterioso SPECTRUM, que en principio puede parecer un control de tonos normal pero es mucho más que eso. Es un control de tono activo, no pasivo como en el Tube Screamer, en el que en la posicion media nos ofrece una respuesta más o menos plana pero cuando lo modificas afecta tanto a las frecuencias agudas como a las medio-bajas, aumentándolas todas ellas si sobrepasas la zona central del potenciómetro como reduciéndolas si haces lo contrario. El resultado es que cambia bastante no sólo el tono del pedal sino también su carácter.

Como ya he dicho antes este pedal peca, si es que este es el término correcto, de un poco de graves de más, lo que hace que suene muy profundo y amplio cuando tocamos nosotros solos pero puede hacer que "choque" con otros instrumentos en un entorno de banda (bajo, teclados...). En guitarras tipo Fender puede ser deseable según el caso pero con guitarras con humbuckers o pastillas con más amplio rango puede ser contraproducente. Esto han intentado paliarlo un poco en la versión actual del pedal mediante un pequeño conmutador de recorte de graves que está alojado en el compartimento de la pila al que, en este pedal, se accede desde la zona superior, algo muy de agradecer cuando lo tenemos fijado en una pedalera. Hay actualmente otro modelo original de Nobels de este pedal, en caja súper pequeña (ODR-Mini) y sin capacidad de pila, que no lleva este conmutador pero indican que tiene el registro de graves retocado para que no sea tan prominente. Yo lo he probado y aún así me parece que va un tanto pasado de graves que, insisto, cuando lo usas tú solo en tu casa suena fenomenal... precioso, pero en entorno de banda no lo tengo tan claro si no lo ecualizas un poco a posteriori. Por esa razón en este montaje muestro un ODR-1 con un control extra de "BASS" que nos permitirá regular esto a gusto, sabiendo que con el control a tope es como si no estuviese, como en el original.

Esta no es la única diferencia en este circuito con respecto al de Nobels. Como véis dispone también de dos mini-switches, uno etiquetado como "BOOST" y otro como "Si/Ge" que más adelante describiré en detalle y de un tercero para cambiar la alimentación de pilas de 9V a 18V. Además este circuito prescinde del farragosísimo sistema original de buffered bypass, complicado en exceso en mi opinión, que no es del todo transparente en bypass y que aquí hemos dejado como true bypass para evitar líos y simplificar muchísimo el montaje. Como curiosidad, el ODR-Mini sí que es true bypass.

Circuito


Esquema de la versión PisoTones del Nobels ODR-1.
Pincha en la imagen para verla a tamaño real ampliado.

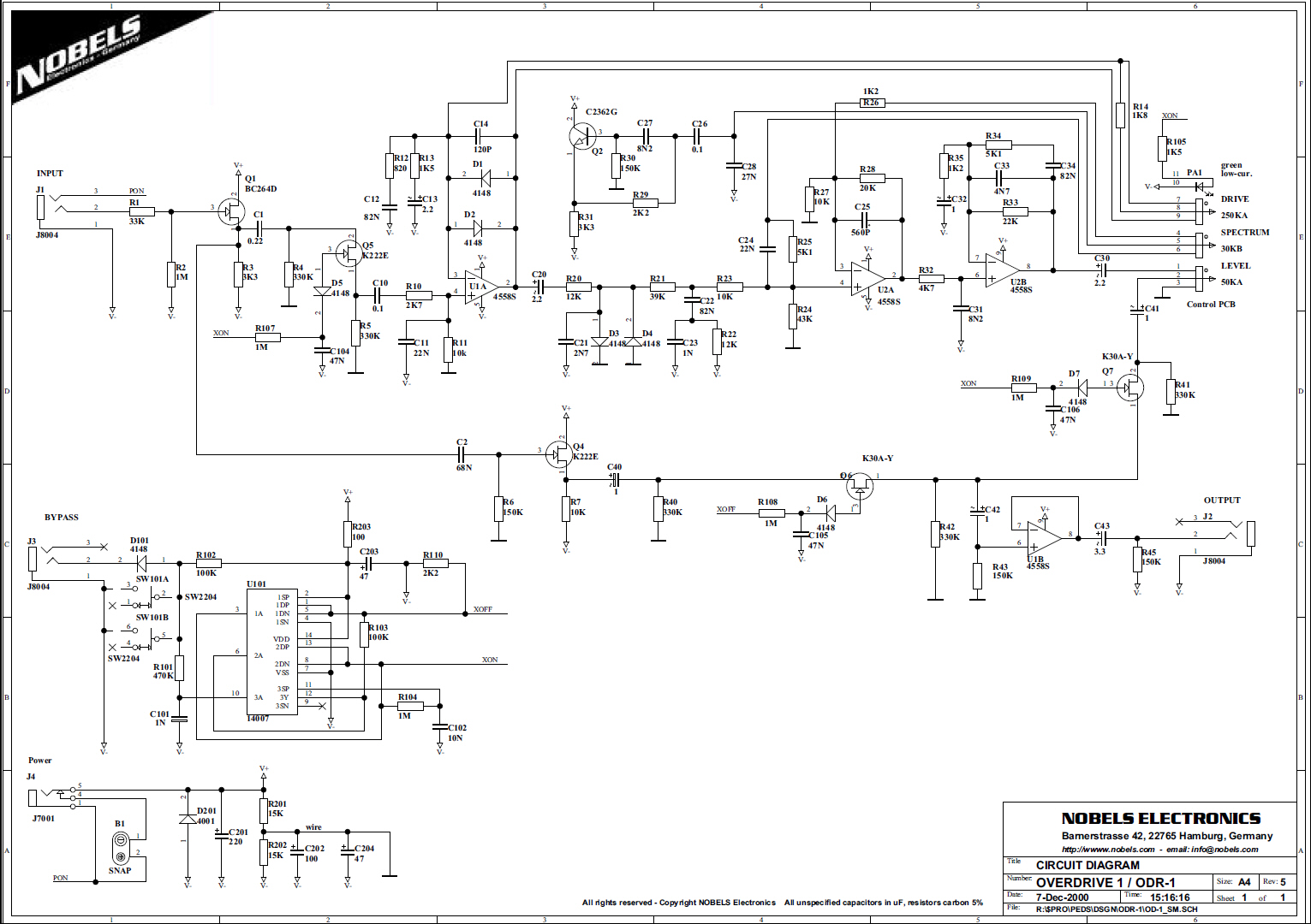
Como podéis apreciar es un esquema un tanto complejo. En él, para referencia, he remarcado en recuadros rojos todo lo que no coincide de algún modo con el esquema original del Nobels ODR-1, el cual era mostrado hace tiempo en la propia web del fabricante pero que parece que ya no está disponible. Os lo pongo a continuación como referencia:


Esquema del Nobels ODR-1.
Pincha aquí para ver el fichero original en PDF.

Como podéis ver, hay muchísima circuitería extra en el original, toda dedicada al buffered bypass, que se ha eliminado en este montaje y que lo simplifica mucho. Aún así, como ya he dicho, es un montaje complejo que quizá no sea muy adecuado para principiantes pero que con un poco de cuidado y de paciencia, se puede hacer fácilmente. Además, como indicaremos más adelante, hay soluciones mucho más sencillas a este problema.

Quien así lo desee o simplemente le pique la curiosidad, el circuito está descrito en detalle en varias webs, por ejemplo:

De todas formas voy a explicar un poco algunas particularidades del circuito para que nos sea más fácil su realización práctica. Vamos por bloques:

Permitidme recalcar, pues ya lo hemos comentado, que si desactivamos el control de BOOST, seleccionamos el modo "Si" y ponemos el control de BASS a tope, dejamos el pedal exactamente como un ODR-1 original.

Placa de circuito

Como suelo hacer últimamente, propongo una placa de tipo VeroBoard (preperforada de tiras de cobre) por ser bastante sencilla de hacer. Para eso me baso en el muy probado diseño de johnk en la web Guitar FX Layouts al que le he hecho algunas modificaciones. En dicha web podéis ver dos versiones que difieren solamente en el J-FET utilizado: una para el 2N5457 (patillaje DSG) y otra para el SK30A-Y (patillaje DGS). He partido de la primera pues el SK30A-Y no es nada fácil de conseguir por estos lares, para luego modificarla tal que admita las modificaciones propuestas:


Placa preperforada para esta versión del ODR-1.
Pincha en la imagen para verla a tamaño real ampliado.

No se trata de un montaje demasiado simple y la placa tiene un cierto tamaño por lo que necesitará al menos de una caja del tipo RETEX-414 (no cabrá la pila) aunque irá todo un poco apretado. Si queréis que lleve las dos pilas para poder alimentarlo con 9V y 18V entonces hará falta una más grande tipo HAMMOND 1590BB que es la que he usado yo. Como ya dije, es un montaje algo complicado y por lo tanto no lo recomiendo para principiantes. Más tarde os daré unas soluciones para los que tengáis menos experiencia (o ganas) con esto. Creo que el gráfico queda claro, pero debéis tener en cuenta que los potenciómetros están representados como vistos "desde el culo". Si no los cableáis teniendo esto en cuenta los mandos irán al revés de lo lógico.

El circuito de BASS ha sido puesto en la parte superior izquierda de la placa en lugar de un conjunto extra condensador de 470nF y resistencia de 470 Ohmios que llevaba puesto ahí. Las placas propuestas por johnk y que he utilizado como plantilla no se basan exactamente en el Nobels ODR-1 sino en uno de sus muchos clones, el Nobleman UNO. Este clon, como podéis apreciar en el pdf anterior, no lleva la modificación de BASS pero sí esos dos componentes extra que intentan suavizar un poco los graves. Aprovecho el espacio de esos componentes en la placa para poner el condensador de 2.2uF del circuito de BASS y uno la resistencia de 1K5 al potenciometro de control.

Como véis, debajo de la placa principal con los componentes dibujados, hay otra representación de la misma placa sin dichos componentes de modo que podais ver bien donde van los cortes de tiras y los puentes (en azul). Debéis tener cuidado con un algunas cosas:

Aquí tenéis una foto de como iban quedando las cosas en la placa:

Un consejo: con estos circuitos un poco complejos es recomendable el probarlo todo antes de cablear el 3PDT y de meterlo todo en la caja:


Un MAKOKI en toda regla.
Rock It Before You Box It.



Vista del interior del pedal una vez terminado.
Como siempre, mis pedales son prototipos así que no os extrañe que haya algunas diferencias.
Seguid escrupulosamente el layout propuesto mas arriba y todo saldrá bien.

Resultado

En los siguientes oscilogramas podéis ver el comportamiento en algunos casos del ODR-1. La onda amarilla es la senoidal de entrada y la verde la de salida. En el primer caso fijáos que ambos canales estan a la misma escala, esto es, 200mV por cuadrícula:


Drive a las 12, Spectrum a las 12, Bass a tope y Level a las 3.

Debajo del pantallazo aparecen las medidas de amplitud punto a punto de las ondas de entrada y salida, así como el desplazamiento de fase. Como podéis ver, el aumento de señal no es poca cosa y esta aparece sin recorte aunque con alguna distorsión. En la siguiente los mandos están igual excepto porque el Level está al máximo. Como la salida se sale de escala he cambiado la sensibilidad del canal verde a 500mV:


Drive a las 12, Spectrum a las 12, Bass a tope y Level a tope.


El aumento de señal es considerable y de nuevo la distorsión está contenida, asegurando una transparencia del sonido muy buena. A continuacion podemos ver la salida con todos los controles a tope. Mucha más señal, más en "diente de sierra" pero nunca haciendo un recorte apreciable. De nuevo, un salida potente, con mucho cuerpo y garra pero muy transparente:


Todos los potenciómetros a tope. El aumento de señal es MUY grande.


Los oscilogramas anteriores han sido registrados con la opción de "BOOST" desconectada y en modo "Si". A continuación, todo a tope con "BOOST" y "Ge"


Todo a tope más Ge y Boost.


Como podéis ver, con esta última opción la amplitud es menor a causa de los diodos de Germanio, pero la distorsión es mayor. Ojo: la escala vertical del canal de salida (verde) es de 500mV, esto es, 2.5 veces la de el de entrada (amarillo) que es de 200mV, lo cual quiere decir que la amplitud real es mucho mayor de lo que aparentemente se ve pues si ambos canales estuviesen en la misma escala, el de salida se saldría de la imagen por arriba y por abajo. El resultado, si bien baja el volumen con respecto a la opción de diodos de Silicio, es muy interesante.

Modificaciones

A parte de las modificaciones al circuito original ya expuestas anteriormente, podéis hacer otras como por ejemplo sustituir los dobles operacionales (tipo 4558) por otros de tipo FET (TL072) o cualquier otro de los muchísimos chips compatibles que hay en el mercado. También podéis sustituir los diodos de soft clipping (en el bucle de retorno del primer operacional) por otros tipos como Germanio, LED, Shottkys o también jugar con los valores de la resistencia y condensador del circuito de "BOOST", etc. Puede ser intresante experimentar con todas estas cosas pero probablemente irá en detrimento de un circuito tan bien estudiado como este. Precisamente por eso me he asegurado de que todas las modificaciones que he propuesto puedan ser desactivadas en cualquier momento para así dejar el circuito tal y como es el original. Os aconsejo que si hacéis modificaciones os aseguréis de hacer esto también.

...y si todo esto te parece un follón...

Si aún así lo que te gusta es hacerte tú mismo tus pedales (por eso estás aquí leyendo esto, ¿no?) tienes una alternativa estupenda que es el comprarlo en kit para lo cual tienes varias opciones:

  • El kit original del Aion FX Andromeda, muy completo, con componentes de mucha calidad, incluyendo su LED-AZUL-SÚPER-BRILLANTE-Y-SÚPER-MOLESTO de rigor y con una estupenda caja muy bien serigrafiada. Es muy fácil de hacer. Tiene tres placas, una para el circuito, otra para los jacks y una tercera para el switch y LED lo que reduce el cableado a un mínimo que ya viene preparado con sus enchufes de placa tipo Molex.


    Kit del Aion FX Andromeda.

    El problema es que es algo caro y, como viene de los USA, entre el envío y el posible palo de aduanas, se puede poner en una pasta. De hecho te puede costar lo mismo que un Nobels ODR-1 actual nuevo y más que el Nobels ODR Mini. Eso sí, te dan la opción de pedir sólo las placas PCB, mucho más baratas que el kit completo, por si quieres hacerte/comprarte tú el resto.


    Placa principal del Aion FX Andromeda.
    Se suministran dos placas más: una para el 3PDT y LED y otra para los jacks de In/Out y alimentación.

    Este kit ya te proporciona directamente la opción de control de BASS (DEPTH lo llaman ellos) y la pareja extra de diodos de hard clipping. Cuando lo construimos, entre un ilustre forero de GORG y yo, tampoco apreciamos ningún cambio aparente de sonido entre activar esta segunda pareja de diodos o puentearla.

    Por cierto que las instrucciones de montaje están muy bien hechas aunque hay alguna que otra omisión, como por ejemplo con esto de los diodos del hard clipping. Si os fijáis en el esquema del Aion FX Andromeda, aparecen cuatro diodos en configuración de 2 + 2 diodos en antiparalelo:


    Diodos del hard clipping.


    Como podéis ver en paralelo con D4 y D7 hay un trazo representando un puente (jumper) que anula eléctricamente estos dos diodos, dejando esta parte del circuito como en el original ODR-1, esto es, con sólo una pareja de diodos en antiparalelo. Es el truco que inicialmente usé yo en mi proyecto, sustituyendo el puente por un interruptor de modo que sea seleccionable y que ya conté que era completamente inútil. Pues bien, no hay mención alguna en el texto del Andromeda que explique que en la placa hay un par de minúsculos pads para poder poner un puente y así anular el segundo juego de diodos pues tal y como viene la placa, los cuatro diodos están activos. Fijáos bien en el detalle:


    Detalle de los pads para el puente.
    Justo a la izquierda de D7.

    En efecto si seguís las pistas en la imagen podréis ver que estos pads están conectados a los cátodos de D4 y D7 (y D5). Si queréis añadir un interruptor como hice yo más arriba no uséis estos pads tan minúsculos; usad las soldaduras de los cátodos de los diodos D4 y D7 (o D5) que son más grandes y así os será más cómodo pero, insisto, es que no se nota nada entre las dos opciones así que os lo podéis ahorrar tranquilamente. Si queréis dejar el Andromeda con un hard clipping exactamente igual que el del ODR-1 de modo definitivo entonces sí que podéis unir estos pequeños pads con una gotita de estaño.

    El mini switch de BOOST y su mini-circuitillo anejo también es muy fácil de añadir usando el mismo sistema que he usado yo. Para ello debéis sacar un cable desde la patita de R7 que está ya unida a R8 (usad un polímetro en modo continuidad para comprobarlo) y haced una plaquita con una resistencia de 270R y un condensador de 2,2uF de modo análogo a lo que os mostré más arriba.

  • El kit análogo de Musikding. Las placas son exactamente las mismas que las del Aion FX Andromeda pero los componentes no son de tanta calidad. Eso sí, te sale bastante más barato. Además, si te gusta meterte en faena y ahorrarte un dinerito, también te venden sólo las placas si así lo deseas. Los de Musikding tienen un acuerdo con Aion FX para distribuir en Europa esas placas y desarrollar su propio kit. No ofrecen la estupenda caja serigrafiada de Aion FX pero puedes pedirlo con una caja genérica preagujereada si quieres.

  • El kit Nobleman Overdrive, también de Musikding, más sencillo que el anterior y sin control de BASS/DEPTH.


Si aún esto te parece mucho lío, siempre te queda la opción de comprarte el Nobels ODR-1 original que tampoco es tan caro, viene con buffered bypass y suena fenomenal o directamente el Nobels ODR-Mini, con true bypass, bastante barato y que suena de maravilla.


Detalles del interior del ODR1 Mini.

NUEVOS MODELOS DE NOBELS

Desde que hice este artículo en 2023, Nobels ha actualizado su línea de ODR-1 con nuevas funcionalidades:


Las dos nuevas versiones del Nobels ODR-1.

Como podéis ver, ambos llevan un nuevo control de Bass Cut análogo al propuesto en este artículo y lo mismo con el botón de Gain Boost del ODR-1X. En la cavidad de la pila de este último han sustituido el antiguo switch de Bass Cut por otro igual y en el mismo sitio que hace la función de seleccionar entre Buffered ByPass y True ByPass. Tres actualizaciones muy deseables.

Y digo yo... ¿habrán leído este artículo los de Nobels? juas...



Para saber más: ODR-1 en el foro de guitarrista.com


Kilroy Was Here
©2023 Piso-tones Ltd. Calambres | Guitarrista.com