Modificación de un pedal Behringer Super Fuzz SF300

Modificación de un pedal
Behringer Super Fuzz SF300
por Calambres


Behringer Super Fuzz SF300.
Un pedal barato lleno de sorpresas.

Introducción

Esta vez voy a hacer una cosa que nunca he puesto antes en pisotones.com: la modificación de un pedal comercial. Para el que no lo conozca, este pedal es uno de la serie "de plástico" de Behringer, clones de efectos clásicos. En este caso se trata de un clon del BOSS FZ-2 Hyper Fuzz de toda la vida (a su vez clon del antiguo Univox Super Fuzz) y que hace ya muchos años que se dejó de fabricar. Parece ser que es un clon bastante fiel al BOSS con sonido prácticamente idéntico. En todo caso hay comparativas en youtube de este pedal con el BOSS. Juzgad vosotros mismos pero a mí me parecen igualitos y algún que otro conocido experto en pedales como Josh Smith de JHS dice exactamente lo mismo.

Actualmente este modelo de BOSS está bastante cotizado en el mercado de segunda mano (por el Univox original piden auténticas burradas) y los chicos de Uli Behringer, siempre atentos a lo que se cuece, lo sacaron ya hace tiempo, completamente clonado (aunque, viendo la placa, no debe ser 100% igual pues este lleva 15 transistores cuando el original sólo lleva 14, aunque creo que el transistor de más está en la circuitería de conmutación ON/BYPASS) y por un precio de derribo (menos de 22€ a fecha de noviembre del 2021) y sonando exactamente igual que el original, con todas sus funciones y alguna más que comentaremos a continuación.

El caso es que, si no lo conocéis, hacedme caso y probadlo. Es asombroso lo bien que suena este pedal (ojo: fuzz + octava), tanto en su modo "FUZZ 1" (fuzz de tipo clásico con buena dosis de "medios") como en su modo "FUZZ 2" (fuzz más moderno con un buen recorte de medios), su no documentado modo "Intermedio" que resulta de poner el conmutador entre "FUZZ 1" y "FUZZ 2", resultando en un tercer tipo de fuzz bastante interesante y que no se podía hacer en el BOSS original debido al tipo de conmutador rotatorio que llevaba.

Ya sé que hay mucha gente que no le acaba de pillar el gustillo a los fuzz, cuando no los odian a muerte directamente, pero de verdad creedme que como fuzz este pedal suena de maravilla. Además lleva unos controles de tono separados de graves y agudos que son activos, no pasivos como en la gran mayoría de otros fuzzes si es que acaso los llevan. Con estos mandos en su posición intermedia la respuesta es bastante plana permitiendo tanto realzar como atenuar graves y agudos de un modo bastante amplio, dejándonos una paleta de sonidos muy versátil. En serio que la gente está entusiasmada con este pedal por lo muchísimo que da por tan poquísimo dinero. No tenéis más que bucear un poco en Internet, especialmente en youtube, para ver que no exagero. Desde luego si te gustan los fuzzes, no dudes en comprarte este pedal porque lo vas a disfrutar de lo lindo por poquísimo dinero.

Pero lo que me trae aquí no es realmente contaros esto que, como ya he dicho, está documentadísimo en Internet, sino para hablar del tercer modo "standard" de este pedal: el fantástico y sorprendente modo "BOOST". En efecto, el tercer modo de este pedal es un BOOST en toda regla sin nada de fuzz y que suena de auténtica maravilla, en serio. Además también se beneficia del control de tono activo de graves y agudos así como del control de GAIN que incluso lo lleva al terreno de los overdrives. Sin embargo, hay un inconveniente en este modo, heredado del BOSS FZ-2 original y es que cuando lo seleccionas, el control de "LEVEL" se desconecta. Esto es algo que no acabo de comprender ya que a mi juicio supone un handicap bastante grave. Incluso al mínimo de GAIN el aumento de volumen es bastante notable lo que hace que en muchas ocasiones sea más un estorbo que una ayuda.

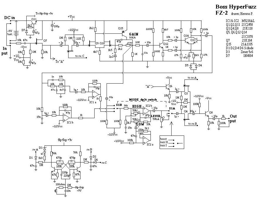
Cuando me di cuenta de este problema busqué el esquema para ver por qué esto era así. Que yo sepa no está disponible el esquema del FZ300 pero sí el del pedal que clona:


Esquema del BOSS FZ-2 Hyper Fuzz.

Analizando este esquema se puede ver fácilmente donde está el problema. El conmutador de modos S1 está dividido en dos secciones, la A (S1A) y la B (S1B). Fijaos bien en la parte del esquema que se refiere a la sección A de este conmutador, a continuación del control de voumen (LEVEL) que va inmediatamente después de la etapa de tonos:


Conexionado del switch DP3T.
S1A y S1B.


El meollo del asunto está en la parte de la derecha, etiquetada como S1A:


S1A.


Si os fijáis bien en la leyenda de abajo, las posiciones están dibujadas justo al revés que el switch real del pedal, esto es, aquí la posición "FUZZ 1" es la de más abajo y la de "BOOST" la de más arriba. Pues bien, por algún motivo que no acabo de entender, la posición "BOOST" está sacada deliberadamente del control de LEVEL cuando las otras dos posiciones de fuzz sí que pasan por este potenciómetro de 50K Log. Dicho de otro modo, en esta posición es como si el control de LEVEL estuviese siempre al máximo, lo que provoca que siempre nos quede muy pasado de nivel. Para evitar esto la modificación es bien sencilla en teoría, pues sólo tenemos que cortar la unión entre el conector superior del potenciómetro y ese punto del switch a la vez que lo unimos a las otras dos posiciones de dicho switch, esto es, realmente anulamos esta mitad del DP3T pues en las tres posiciones la conexión es la misma. Sería algo así:


S1A modificado.


Ahora los tres modos pasan por el control de LEVEL, que es justo como pienso que debería haber sido desde el principio. Como ya he dicho, no alcanzo a comprender el porqué de esta peculiaridad del diseño. Así era originalmente en el BOSS FZ-2 y así es en el SF300. De hecho el conmutador es de dos circuitos tan sólo para así poder sacar el modo BOOST del control de LEVEL. Si en origen se hubiese hecho lo que propongo, con un simple conmutador de un sólo circuito (SP3T), más barato que uno de dos, habría sido suficiente. Vamos a ver cómo se hace esta modificación en la práctica. Para ello hay dos formas de hacerlo:

Empecemos por el modo reversible, que es el que yo he utilizado en mi SF300.

MODIFICACIÓN REVERSIBLE

Una vez abierto el pedal, lo cual es bastante sencillo, podemos ver la placa por la parte de los componentes SMD:


Placa del FZ300.


Como podéis ver, en la parte superior izquierda están los ojales correspondientes al switch DP3T (dos circuitos, tres posiciones). Cuando hice esta foto ya había desoldado el switch, que es justo donde está la dificultad del tema. Este switch no sólo lleva los 8 contactos, que de por sí son bastante fáciles de desoldar con malla, con "chupón" o con cualquier otro método más sofisticado. El problema es que la armadura del conmutador también está soldada a la placa mediante dos pestañas (ojales ovalados de arriba y abajo) y esto puede ser algo más difícil aunque con malla de desoldar y algo de maña tampoco es que sea nada del otro mundo. Fijáos en el switch una vez extraido:


Conmutador DP3T.


El modo de funcionamiento también es algo peculiar:

Para poder hacer la modificación lo que hice fué doblar "hacia afuera" el terminal "d" de modo que al resoldar el conmutador de nuevo en su sitio, esta patilla quedase fuera de su ojal y por lo tanto del circuito.


Así ha de quedar doblado el terminal "d".
Poned cuidado en que el terminal doblado no haga contacto con la pestaña del cuerpo metálico del conmutador.


Más tarde, mediante un cable, unir esta patilla "al aire" con los puntos "a" y "b". Realmente se puede unir con cualquiera de estos dos pues ya están unidos de por sí en la propia placa, pero lo uní a ambos por cuestiones de rigidez:


Cablecillo de la modificación.



Por el otro lado de la placa.


En la siguiente foto se aprecia que el cablecillo de unión no estorba en absoluto al poner la placa en el chasis del pedal:


Cablecillo de la modificación.




MODIFICACIÓN FÁCIL

Si todo lo que te acabo de mostrar te parece un follón pero aún quieres modificar el pedal, el siguiente método es muchísimo más fácil de hacer con la desventaja de que revertirlo es, por el contrario, bastante complejo. Fijáos bien en la placa:


Alrededores del switch.


Como véis hice la foto después de quitar el switch pero supongamos que sigue allí, pues para esta modificación no tendréis que desoldarlo de su sitio. Necesitaremos cortar una pista de la placa. OJO que son pistas muy finas por lo que nos será fácil cortarla pero muy difícil rehacerla ya que además está lacada por encima. Se trata de cortar la pista que sale del ojal inferior izquierdo (correspondiente al terminal "d" antes visto) y lleva a una "vía" (unión vertical entre la capa superior de la placa y la inferior) que está justo donde pone "R28". Algo así:


Punto de corte de la pista.
Muy fácil de hacer pero difícil de revertir.


Tras esto debemos poner también un cablecillo uniendo el terminal "d" del conmutador con el terminal "a" o el "b", o con ambos, como hicimos antes. Da igual pues están unidos entre sí por el otro lado de la placa, bajo el cuerpo del switch:


Antes y después de la modificación "fácil".


Eso es todo. Mucho más fácil y sin tener que desoldar nada ni meternos en más follones.

RESULTADO

Con esta modificación podremos tener control de volumen (LEVEL) en este modo BOOST. Podremos controlar desde volumen cero hasta un BOOST con muchísima salida. Además esta modificación no altera en absoluto los modos de fuzz.

Como ya he dicho, no tengo ni la menor idea de por qué no lo hicieron así en un principio. ¿Quizás para que el modo BOOST no fuese "tan bueno" y frenase nuestra posible compra de otro pedal "booster" BOSS? El caso es que con esta sencilla modificación este baratísimo pedal se nos hace mucho más útil de lo que ya de por sí era.

En serio, dadle una oportunidad a este pedal, que cuesta una miseria y vale su peso en oro. Aunque no os gusten los pedales de fuzz, u os gusten los fuzzes clásicos pero no los más modernos (extremos) como este, tan sólo por el fantástico booster que tiene ya merece la pena. En serio, probadlo... no os arrepentiréis.



Para saber más: Modificación de un pedal Behringer Super Fuzz SF300 en el foro de guitarrista.com


Kilroy Was Here
©2021 Piso-tones Ltd. Calambres | Guitarrista.com