Tremulus Lune
Por MBC


Tremulus Lune

EL TREMULUS LUNE

Se trata de un circuito de trémolo (no de vibrato) que yo calificaría de COJONUDO. No hace ruido, no se come agudos ni graves, es muy versátil y configurable; en fin, es de pila máster.

Lo primero que hay que decir de este aparato es que lleva un componente difícil de conseguir. Difícil, pero posible, así que no os vayáis todavía. Se trata del optoacoplador VTL5C3. Yo los he conseguido en www.musikding.de que, como ya he comentado muchas veces, es el paraíso de los constructores de pedales caseros. El VTL5C3 lleva un LED y una LDR (light depending resistor), esto es, una fotorresistencia cuyo rango está comprendido entre los 500K en ausencia de luz y los 5K con el led encendido. Lo comento porque es posible la realización casera de este componente, como he leído por ahí, a base de maña y paciencia.


Un par de VTL5C3 del proyecto Mu-Tron III.


Esquema del VTL5C3 de Vactrol.

Lo segundo que quiero comentaros es que la versión original lleva 5 potenciómetros pero yo he hecho un invento para que sólo sean 3. De este modo, puedo meter el circuito en una caja Retex Ri-413. Os presento el circuito original y el circuito modificado. El original necesita una caja grande, tipo Hammond BB, como las que he usado en otros proyectos que podéis encontrar en esta misma página (Phase 90 y Fender Blender) Aquí os presento la versión 2 (la de los 3 potenciómetros) aunque la caja está por terminar y más abajo en esta misma página veréis la de 5 potenciómetros. Le he pintado de color dorado pero los letreros que veis son de mentirijillas. Todavía no tengo resuelto el tema del serigrafiado, así que, de momento, se queda como está. Estoy harto del habitual acabado innoble que caracteriza a mis pedales. En cambio, estoy muy satisfecho de cómo ha quedado el interior.




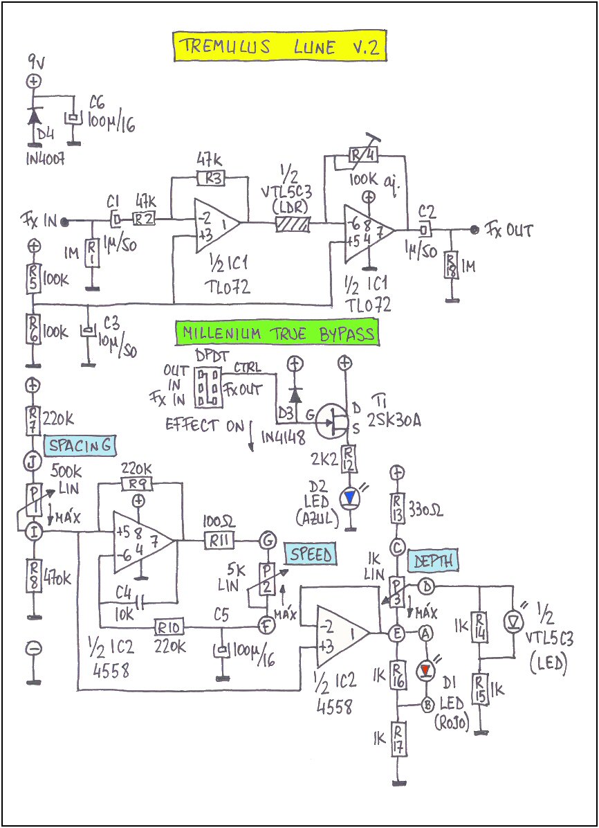
Esquema original de Tremulus Lune.
Pincha en él para verlo con más detalle.



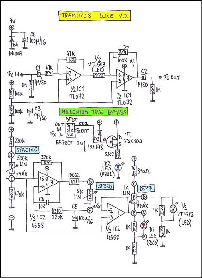
Esquema modificado de Tremulus Lune con sólo 3 potenciómetros.
Pincha en él para verlo con más detalle.

Vamos a ver un poquillo la circuitería y os explico el tema de qué potenciómetros he eliminado y por qué. El diseño es sencillo pero magnífico. La fotorresistencia del optoacoplador regula rítmicamente el nivel de entrada del operacional de salida. Este lleva una resistencia ajustable (R4) que determina la ganancia de la etapa de salida. Es tan simple de ajustar como ir girando el cursor hasta que dejemos de oir "pops" en el ampli. Como si se tratara de un control de volumen, vamos.

  • Lista de materiales de la versión original.
  • Lista de materiales de la versión reducida.

    El oscilador que controla el led interior del VTL5C3 tiene un rango de velocidad impresionante. Esta velocidad viene regulada en la versión de 5 potes por P2-SPEED (lineal de 10K) y P3-FINE TUNING (lineal de 1K) Estos dos potenciómetros están en serie y permiten un control bastante efectivo. En mi versión de 3 potes los he sustituído por uno sólo de 5K lineal. La velocidad máxima es la misma (pote girado al máximo hacia la derecha) pero la mínima, lógicamente, no. A mi corto modo de entender, la velocidad más lenta es, incluso con el pote de 5K en lugar de los 10K originales, excesivamente lenta. Entre pulsación y pulsación pasa casi 1 segundo, lo que considero inusable en un trémolo. Lo que sí me hubiera gustado es conseguir un pote de 5K del tipo Reverse Log, lo que daría un control más efectivo en las velocidades altas, ya que con el pote lineal este control es bastante brusco. Se podría usar un pote logarítmico cableado al revés, por supuesto, pero eso no quedaría muy mono creo yo.

    Continuemos con los potes. El de DEPTH (P5 en versión de 5 potes y P3 en la de 3) controla la profundidad del efecto. P1 es el control de SPACING ¿Mande? Os lo cuento: ya sabemos que un trémolo varía rítmicamente el volumen de la señal, es decir, que ese volumen varía entre un máximo y un mínimo. Pues bien, cuando P1 está al máximo, ese volumen mínimo es cero. La señal se corta por completo entre seno y seno del oscilador. Se nota muchísimo cuando el pote de Speed está en baja velocidad. A velocidades altas produce un efecto como de "metralleta", aunque es muy musical. Es lo mismo que ocurre en el Trémolo LEDs cuando el control de Depth está al máximo. A medida que vamos girando el control de Spacing hacia la izquierda, el volumen mínimo entre seno y seno del oscilador aumenta, lo que produce un trémolo más suave.

    El último pote es P4-SMOOTHING. Su función es regular el tiempo que tarda el oscilador en alcanzar el volumen máximo y mínimo. Ojo: no varía la frecuencia del oscilador (eso lo hace el pote de Speed) sino que determina la rapidez o brusquedad con que se alcanzan los picos más altos y más bajos de los senos del oscilador. No sé si me explico. Digamos que varía la forma de la onda entre una cuadrada cuando está al máximo y una triangular cuando está al mínimo. Yo lo he eliminado en la versión de 3 potes porque su utilidad es difícil de apreciar, aunque no digo que no la tenga. De hecho, al principio pensé que no hacía nada y me percaté de su función al ver que el led D1 (que se enciende y se apaga con el oscilador) alcanzaba su máxima y mínima intensidad en función de la posición de este potenciómetro. En todo caso, en la versión de 5 potes sí que lo pondré por aquello de la versatilidad y tal.




    Placa del esquema original de Tremulus Lune.
    Pincha en el gráfico para verlo con más detalle.



    Placa del esquema modificado con sólo tres potenciómetros.
    Pincha en el gráfico para verlo con más detalle.

    Hablando del led pulsante D1, cómo mola, oye. He hecho una pequeña modificación para que funcione siempre, aunque el efecto esté en bypass. De este modo sabemos antes de ponerlo a qué velocidad está girando el oscilador. Igual que en el EA Tremolo. Digo modificación porque en el esquema orginal estaba diseñado para que se encendiese al conectar el efecto; a mí me parece más útil si también se enciende cuando estamos en bypass, igual que en el EA Tremolo de Piso-tones. De hecho, me parece que es su UNICA utilidad, ya que una vez tenemos el efecto conectado no vamos a estar mirando como gilipollas cómo se enciende y se apaga mientras tocamos, ¿no?

    En cuanto al diseño de las placas, la versión de 5 potes lleva la misma que propone Francisco Peña en www.Tonepad.com La he modificado levemente para incorporar el diodo D4 de protección contra inversión de polaridad y el condensador de filtro C6. Todavía no he decidido si le pondré true bypass con un conmutador triple (no tengo ninguno en este momento y cuestan un huevo) o lo dejaré sin true bypass tal como os muestro en el esquema.

  • Placa guía de la versión original.
  • Placa guía de la versión modificada.

    La placa de la versión de 3 potes incorpora el Millenium True Bypass y tiene la forma adaptada a la caja Retex. Podéis ver en las fotos del interior que encaja en ella como pedrada en ojo de boticario:


    Interior del Tremulus Lune V2.

    En definitiva, este proyecto es factible y la prueba es que yo lo he montado. Y os aseguro que, pese a las apariencias, no soy ningún experto. Además, mola un mazo, así que animaos. Aquí tenñeis los fotolitos para hacer las placas:

  • Fotolito de la versión original.
  • Fotolito de la versión modificada.

    TREMULUS LUNE, Versión 5p.


    Tremulus Lune V1.

    Parece que lo de 5p signifique 5 puertas, ¿no? Pues no. Se trata de la versión de 5 potenciómetros que acabo de montar de este maravilloso aparato. Ahora dispongo de versatilidad total. Aunque podía haberlo metido en una caja Retex i413 me he decidido por la Hammond BB. En la Retex hubieran cabido los 5 potes, pero hubiera tenido que realizar una nueva placa, ya que la que tenía es la primera que monté (la que sigue el diseño de Francisco Peña) y ésta desde luego no cabe en una caja pequeña. Por otro lado, 5 potenciómetros son muchos para esta caja, y no sé qué tal de manejable quedaría la cosa. En la Hammond las cosas caben más holgadas.

    Aunque el color de la caja es de verdad, los letreritos de la función de cada pote y lo demás son de pega (como en la versión de 3 potenciómetros). Aún está por resolver el tema de la serigrafía. El Led pulsante lo he puesto de color verde para que destaque sobre el fondo rojo de la caja. Los botones amarillos no son definitivos. Me lo estoy pensando y no sé si al final optaré por unos negros pequeños que adquirí hace poco en Musikding. El conmutador que he usado no es un Alpha. Es del tipo de los que he usado en mis otros montajes en cajas Hammond BB. En esta ocasión no he montado el Millenium True Bypass. La verdad es que no hace ninguna falta. Tal como está funciona perfectamente.




    Interior del Tremulus Lune V1.

    Os pongo unos emepetreses salchicheros (interpretados con mi ya legendario morro) para que os hagáis una idea de las posibilidades del aparato en su versión V2.

  • Rápido. 192KB
  • Lento. 172KB
  • Toma 1. 152KB
  • Toma 2. 187KB

    Para más información: Tremulus Lune en Guitarristas.org.


    Kilroy Was Here
    ©MBC | Guitarristas.org