MXR
MicroAmp y Distorsion+


Dos buenas piezas!!!

Historia

Este es un caso un poco raro de dos proyectos al mismo tiempo. En realidad hay una buena razón para hacerlo así y es que hemos usado exactamente la misma placa de circuito impreso para ambos. Veréis, en realidad los dos circuitos son parecidísimos pues ambos hacen uso de un simple amplificador operacional (el obsoleto uA741 en origen) en dos configuraciones diferentes. Uno, el MicroAmp es en modo de amplificación "limpia" de la señal, resultando en un buen "booster". El otro utiliza ganancias muy superiores con un sistema típico de "clipping" de señal mediante pareja de diodos enfrentados y a masa.

También es un caso un tanto especial pues es la primera vez que yo recuerde que anunciamos un proyecto Piso-tones después de haber anunciado uno análogo en nuestra sección de "Colaboraciones", pues allí podréis ver el estupendo artículo del Distorsion+ de José Alberto Bossio que ya anunciamos hace algún tiempo. En honor a la verdad y aunque esté un poco feo decirlo , ya teníamos muy avanzado el proyecto cuando nos llegó el del J. A. Bossio, pero por causas ajenas a nuestra voluntad no hemos podido terminarlos y anunciarlos hasta ahora. También hay que reseñar que este proyecto Piso-tones posterior a una colaboración no va a ser un caso único .

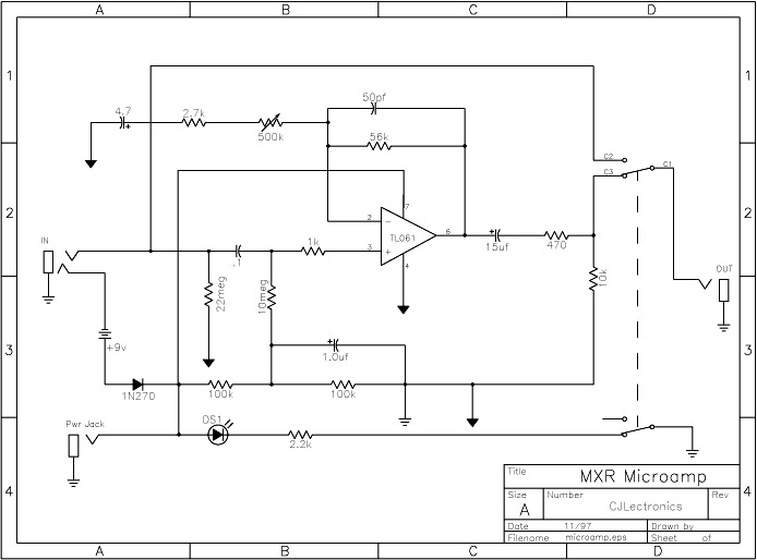
El circuito

Si os fijáis en el estupendo artículo Haciendo PCBs de Miguel Cejas "Totufo", podréis ver que el ejemplo usado y las placas de circuito están en el proyecto Ampotor de Francisco Peña, de su web Tonepad que tanto estamos usando últimamente. Allí tenéis tanto los esquemas como los diagramas para hacer las pacas. Como en los otros casos os dirigimos a él y a su web para más detalles sobre todo por si queréis comprarle las placas, pues estas también las vende. En el "pdf" que allí encontraréis podréis ver cómo con una misma placa podréis hacer los dos proyectos, sólo deberéis tener cuidado en colocar los componentes indicados para cada proyecto. En nuestro caso, no sólo utilizamos las estupendas placas que nos proporcionó Totufo fruto del citado artículo sino que las de los Micro Amp que me envió ya venían con los componentes montados . Así da gusto.

Como con todo proyecto, aparecen irremisiblemente problemillas que hemos tenido que solucionar. El más cabreante de todos ha sido el tema de los potenciómetros "Antilogarítmicos" en ambos montajes. En el MicroAmp estamos hablando del de "Gain" que es nominalmente de 500K Alog y en el caso del Distorsion+, el de "Distortion" que es nominalmente de 1M Alog. Es practicamente imposible encontrar potenciómetros "Alog" de ningún valor (aunque ya los podéis comprar por correo y a muy buen precio en Musikding) por lo que hemos de hacer algunas concesiones. Lo más fácil es simplemente poner sus equivalentes lineales pero, creedme, váis a tener un 95% del giro practicamente inútil y todas las variaciones las tendréis en el 5% restante, lo que los hace muy poco prácticos de usar.

Probablemente conoceréis mi artículo Algunos truquillos con los Potenciómetros en el que os cuento cómo "convertir" facilmente un potenciómetro lineal en uno logarítmico o antilogarítmico pero desgraciadamente, en este caso, no hablamos de potenciómetros, sino de "reostatos"... la cosa como os cuento en ese artículo no es tan fácil... curiosamente sí que se puede convertir un reostato lineal en uno de ley antilogarítmica, pero con la salvedad, como allí digo, de que el pote del que partimos ha de tener cinco veces el valor nominal del que queremos obtener, así para el uAmp haría falta uno de 2.5M y para el Dist+ uno de 5M, lo cual nos complica las cosas un montón.

Estuve invirtiendo mucho tiempo en investigar este problema y al final llegué a la conclusión de que lo más sencillo y útil es poner uno lineal de 100K para el uAmp y otro lineal de 250K para el Dist+. El resultado es bastante bueno en el uAmp y simplemente "aceptable" en el Dist+.

Hay otra solución aunque puede ser un poco "loca" y es poner en cada caso un pote logarítmico del valor recomendado, pero cablearlo al revés... con lo que se accionará al revés:

Francamente... vosotros mismos. La respuesta será perfecta pero eso de ir "contra natura" me parece peor que la solución de compromiso que os acabo de contar.

NOTA: Este artículo es originalmente de 2003, cuando encontrar estos componentes no era en absoluto sencillo. Hoy en día es mucho más fácil y podréis comprarlos en los proveedores que cito en la página de Links.

No me resisto a contaros un poco más acerca de esto... ya os he dicho que invertí mucho tiempo investigando. Tanto el uAmp como el Dist+ trabajan en una configuración del operacional de modo que en el caso concreto del uAmp, por ejemplo y sin entrar en detalles, hace que una vez que el pote pase la barrera de unos cincuentaytantos KOhmios, todo lo que esté por encima de ese valor va a ser visto como más o menos lo mismo. Dicho esto (en el Dist+ ocurre algo parecido) con un pote de 74K nos valdría. Yo he hecho las pruebas empíricas y, creedme, 100K lin. para el uAmp van bastante bien y 250K para el Dist+ también, aunque en este último caso la respuesta es un poco más abrupta. Si os fijáis, J.A. Bossio llegó a estas mismas conclusiones más o menos en su proyecto del Distorsion+.

La verdad, no consigo entender las razones de MXR para poner esos valores de potenciómetros tan altos en ambos casos. Podéis jugar con resistencias en paralelo con los potenciómetros para llegar a diferentes valores hasta elegir el que más os guste.


Los dos por dentro.
Como podéis ver, son dos montajes de lo más simple.

Hay otra cosa que me asombra del circuito propuesto por Tonepad y es el uso de "dobles amplificadores operacionales", concretamente el RC4558. Ambos circuitos están basados en operacionales únicos, el uA741 en el original y no acabo de entender el porqué del uso de dobles. No tiene mayor importancia que una pequeña diferencia al alza en el precio del componente y, quizá, más equivalentes donde elegir en este caso, pero habiendo aún disponibilidad de los uA741 y siendo este chip en concreto buena parte de la "magia" del circuito (sobre todo para el Distortion+), no lo acabo de entender del todo. Además, los patillajes de las versiones simples y dobles no son equivalentes por lo que no se pueden sustituir por las buenas.

Dicho esto que afecta a los dos montajes, voy a ahondar en cada uno en concreto para contaros mis opiniones:

Aquí podéis ver unas fotos de uno original del colega José Luís:

  • MXR Distorsion+
  • Logo
  • Interior
  • Placa
  • Pistas
  • Diodos 1N270 (Ge)
  • Integrado

    Conclusión

    Un par de efectos muy, pero que muy recomendables sobre todo como primeros proyectos. Concretamente el Micro Amp es el que yo recomendaría a cualquiera que quisiese iniciarse en el mundillo de la construcción de efectos, pues es muy simple de construcción, sus componentes son muy fáciles de localizar y baratos y tiene un sonido estupendo.

    Aquí tenéis una plantilla con los Diseños de serigrafía para ambos pedales.

    Si queréis ver cómo son los originales actuales de Jim Dunlop y sus manuales de instrucciones:




    Para saber más: MXR y Distorsión+ en guitarristas.org.
    El archivo lo tenéis en MXR y Distorsión+ en el Foro Guitarramanía


    Kilroy Was Here
    ©2003 Piso-tones Ltd. Calambres y Rubén Hernández | guitarristas.org