Flat Line Compressor


Por MBC


Flat Line Compressor

Flat Line compressor

Os presento mi versión del Compresor Flat Line de John Hollis. Le he añadido el Millenium True Bypass y el consabido condensador de filtro y el diodo de protección.

En esta ocasión me he preocupado bastante del acabado final del aparato. La foto que veis es de verdad y no un montajillo (como he hecho en otras ocasiones) La caja es la Retex l413. Para pintarla utilicé una imprimación para aluminio de la marca DUPLI-COLOR. Después de darle dos manitas se la llevé a un amigo chapista de coches que le dio el acabado final. En cuanto a la carátula, he tenido que aprender a utilizar el Autocad y el Coreldraw. Después de visitar el mismo infierno con el puñetero Autocad, y de un montón de pruebas y experimentos, le llevé el fichero resultante a una empresa que imprime sobre vinilo adhesivo. Y esto es lo que ha salido. Sin duda es mejorable, pero yo me doy con un canto en los dientes.

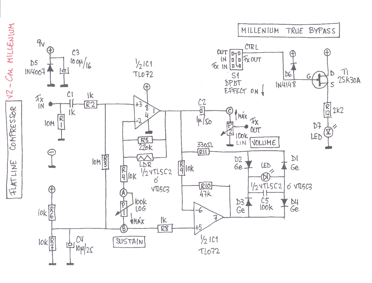
Esquema

Este circuito utiliza el optoacoplador VTL5C3 (también podéis usar el VTL5C2) que ya hemos visto en el Tremulus Lune. Pronto enviaré algún montaje más que también lo utiliza. Por lo demás, es sencillísimo de montar y el resultado es excelente.


Esquema y lista de materiales del Flat Line.

Placa y fotolitos





Placa.


Placa guía.

Aquí tenéis el link con la lista de componentes.

En fin, espero que os guste y confío en que lo montéis y lo disfrutéis.

Para saber más:

  • Flat Line en el foro de guitarrista.com


    Kilroy Was Here
    ©Miguel Badía. | guitarrista.com