Big Muff Pi


Big Muff Pi Original

Vamos a hacernos un Big Muff Pi

Introducción


Bueno chicas y chicos, siguiendo mi empeño en que os hagáis vuestros propios efectos para guitarra, como insisto en anunciar en Foro Fendermanía: TubeScreamer Casero ahora le toca el turno al famosísimo y brutal Big Muff Pi.

La idea partió de Rubén, que me lió :-) para que lo hiciésemos a medias. La verdad, yo no estaba muy convencido al principio, pues ya tenía cubierta la parcela de los "fuzz" con el Dallas Arbiter Fuzz Face que ya hemos visto. Aún así me pareció interesante el hacer un proyecto de este tipo entre dos. Yo me iba a encargar de la parte electrónica y Rubén de la mecánica y estética. La cosa prometía.

La idea original vino porque a Rubén le gustaba mucho el que tiene un amigo suyo. Original, por supuesto y estaba empeñado en comprarse otro. Así que me propuso el hacernos un par de ellos a medias. Yo hacía los circuitos y él se encargaba de hacer las cajas y pintarlas con un diseño parecido al original. Ni que decir tiene que al final me lió y, tras bastante tiempo, los terminamos por fin.

El fin de esta página web es, aparte de mostrar con orgullo lo que hemos hecho y de daros un poquito de envidia :-) es que os lo hagáis vosotros mismos. Sin embargo y ya que hemos hablado de los originales, quiero avisaros de que podéis obtener la edición Rusa por unas 15000 pelas (*), precio inmejorable para lo que son los pedales hoy en dia. Por otra parte, Electro-Harmonix N.Y. actualmente ha reeditado la versión "Made in USA" por unas 21000 pelas (*). Ambos son precios de Amptek. Por si preferís una versión más "personal" y, según dicen, que suena mejor o simplemente porque haya algún que otro "pirado" como nosotros, aquí tenéis una descripción de cómo lo hicimos y de qué problemas nos encontramos y cómo solucionarlos.

Los que visitéis a menudo el foro Fendermanía y leáis los frecuentes artículos de Rubén (y sufráis los míos), habréis notado que desde hace algún tiempo los dos andábamos un tanto "misteriosos" con "algo" que estábamos haciendo. Pues bién, de esto se trataba.

Hemos tardado tanto en hacerlo porque no es nada fácil trabajar en equipo cuando uno vive en Tenerife y el otro en Guadalajara... y por las vacaciones de verano, claro está. Aún así, tras unas cuantas visitas a la oficina de correos local, os podemos presentar con orgullo el resultado... ¡Suenan de muerte!

[Nuestro nuevo Big Muff Pi]
Mola... ¡¿eh?!.
Pincha en la foto para verlo en escorzo.

[Nuestro antiguo Big Muff Pi] [Nuestro antiguo Big Muff Pi]
Así era el primer diseño de nuestro Big Muff Pi.
¡Tampoco estaba nada mal!

Para los que no conozcáis el pedal (si es que aún hay alguno que no haya oído hablar de él tras el "resurgimiento" en la época "Grunge" de los '90), se trata de un efecto de distorsión tipo "fuzz", más sofisticado y complicado que el Fuzz Face pero sobre todo, mucho más versátil. Para empezar, no se trata de un simple esquema de 2 transistores, sino que consta de nada menos que cuatro en cadena, cosa insólita para la época en que salió y además en una configuración que recuerda mucho a las etapas de preamplificación de los amplificadores de válvulas de toda la vida. No hay en este caso componentes exóticos como en el FF; nada de transistores de Germanio ni cosas parecidas; todos los semiconductores son de Silicio. Todo es muy fácil de encontrar aunque, eso sí, el circuito es más complicado que el del FF.

Además y, aunque parezca una tontería, estamos hablando de un efecto "Electro-Harmonix", sinónimo de "diferente"... al menos para la época. Era realmente revolucionario, con unas saturaciones que estaban a años luz de lo habido entonces.

Para empezar, investigué en la red todo lo que pude para hacerme con toda la información necesaria. Lo primero que me llamó la atención es que hay varias versiones del pedal. Primero de fabricación U.S.A. y luego, tras un paréntesis de muchos años sin producción, un par de recientes reediciones Rusas ("verde" y "negro") para, hoy en día, volverse a fabricar en los "Estates".

Afinando más, dentro de la primera época U.S.A., la más documentada, había dos ediciones electrónicamente diferentes, aunque prácticamente idénticas en diseño. La primera de todas, la conocida como "EH-3003" usaba transistores PNP tipo 2N5087 seguida por la versión "EH-3033", con transistores NPN de tipo BC239 ó 2N5088. Posteriormente se editaron versiones con Amplificadores Operacionales (circuitos integrados) que tuvieron muy mala fama por sonar mucho peor que los de transistores.

Parece que hay algún que otro problema para encontrar los transistores 2N5088 originales de la versión NPN. Yo sólo pude localizar uno, pero utilicé unos equivalentes que fueron de maravilla, los BC169.

Descartada la opción de los integrados, en seguida se me ocurrió que, ya que íbamos a hacer dos, sería una buena idea hacer uno de cada tipo (PNP y NPN) y así poder comparar entre ambos. El resultado final fué de lo más salomónico, a Rubén le entusiasma el NPN y a mí el PNP... todos contentos.

En opinion estrictamente mía, aquí tenéis un resumen:

Como es evidente que el exahustivo :-) análisis de uno y otro que acabo de hacer no va a convencer a nadie, el versátil Rubén nos regala con tres ejemplos de cada uno de ellos para que podáis elegir cual os gusta más:

Todos ellos han sido grabados de la siguiente manera en palabras del propio Rubén:

Las muestras de audio de los "Big Muff Pi" se hicieron con un Marshall AVT 150 a través del canal "clean".No se usó ningún tipo de efecto añadido. La ecualización plana (los tres tonos a las 12 o'clock) y enchufado al ordenador a través de su "salida simulada", así que no se usaron ni el altavoz del ampli ni micros.

La guitarra utilizada fue una Fender Telecaster Custom '72 con una Dimarzio Fast Track T (for Tele) en el puente y cejuela de latón (brass nut). Se utilizó sólo la pastilla del puente y siempre con el volumen y el tono al máximo.

Como habréis podido oir, es bastante versátil en cuanto a gama de sonidos.

El Circuito

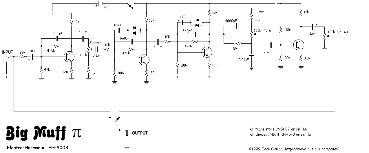
Realmente hablamos de dos circuitos aquí, el PNP y el NPN, siendo este último el más generalizado con diferencia, ya que del PNP original sólo se hicieron unas pocas copias, abandonándose definitivamente el diseño.

El referente fundamental para la construcción del BM es la página de J.D. Sleep: Big Muff Project (**) Allí encontraréis instrucciones, diseño de placa y lista de materiales para haceros la versión NPN, la más común (y bestia). Si queréis hacer la versión PNP, podéis usar la misma placa propuesta por J.D. Sleep, pues sólo tendréis que invertir la posición de los electrolíticos y hacer un par de taladros más de los previstos (tiene una resistencia más que el circuito "normal" NPN), que podréis posicionarlos en una pista de cobre. Algunos componentes cambian de valor pero se ponen en los mismos sitios.

El esquema que aparece en esta página es de (¡como no!) R.G. Keen, nuestro ubicuo amigo de otros proyectos. En este caso el esquema es un poco farragoso de leer pero os ofrezco una opción que circula ampliamente por la red. Es el esquema de Jack Orman de la versión PNP, mucho más fácil de interpretar. Es el que yo he usado, por cierto. Ojo que es la versión PNP (la primerísima, más rara y, en la humilde opinión del calambres, la que mejor suena), no la NPN que usa J.D. Sleep. Lo digo por si queréis usar su placa:

De todos modos os aconsejo usar los datos de J.D. Sleep (**) pues están muy bien documentados, ofrece todo, incluida la placa, aporta modificaciones y además suena muy bien (¿verdad, Ruben?).

Para empezar me hice este esquema (el PNP original) en una placa de proyectos para ver que tal quedaba. Este es el resultado. La verdad es que sonó tan bien que me decidió a continuar con el proyecto.

Con respecto a lo de la placa, en esta ocasión os aconsejo encarecidamente que uséis la placa propuesta. Aunque el método de fabricación requiere una técnica diferente a la de la placa preperforada de la versión original TubeScreamer casero, merece la pena el esfuerzo pues el esquema es algo más complicado.

La mayoría de los detalles de construcción son idénticos a los del Tubescreamer por lo que os dirijo allí para verlos. Para que os hagáis una idea de cómo nos ha quedado, aquí tenéis detalles del diseño:


Detalles de construcción específicos del Big Muff Pi

Ya en la construcción del TubeScreamer os recomendé que usaseis la caja Retex modelo R-1414. Si os habéis fijado detenidamente en el gráfico '3D' del circuito en la caja, veréis que la placa propuesta por J.D. Sleep es demasiado grande para la caja. Bueno, la verdad es que sí que es demasiado tocha y os puedo asegurar que me costó un montón hacer sitio para cupiese en el BMP original:

Nuestro primer Big Muff PI (NPN) abierto.

Estrictamente hablando, cabe... de hecho cupo, pero francamente el resultado no fué todo lo bueno que cabría esperar. Rubén hizo las dos placas en su taller de artes gráficas a tamaño real aprovechando la ocasión para poner alguna "coñita" en el diseño (no se vé muy bien en la foto, pero en la parte de las pistas de cobre del circuito impreso pone "Calambres & RH Inc. 2001" :-)

Si bién resultó impecable en el resultado, provocó que me las viese canutas para hacer sitio. Tened en cuenta que los dos jacks, el conmutador de pié, el circuitillo del "Millenium Bypass" y la pila ocupan lo suyo en una caja de estas dimensiones. Fijaos en la foto del interior donde se vé el sub-circuito "Millenium ByPass", justo entre los potenciómetros. Para fijarlo se usó una pistola termoselladora pero, si no disponéis de una, con cualquier otro tipo de pegamento o silicona vale. Está todo realizado en un trozo de placa perforada de cinco tiras de cuatro perforaciones de ancho. Bastante pequeña. Todo ello se sujeta por el propio LED.

Pues bien, como las placas ya estaban hechas hubo que usarlas tal cual pero en la nueva revisión del pedal hemos hecho las placas de diferente manera. Veréis, la caja propuesta tiene unas "aletitas" a lo largo de todas las paredes internas que sirven para poder "deslizar" placas de circuito impreso en posición vertical. El ancho de la placa propuesta es demasiado "alto" para la profundidad de esta caja. Además, a causa de los jacks, switch y pila quedaba descartado el poner la placa en posición longitudinal.

El problema se puede entender como que la caja es demasiado pequeña. Bueno, si la comparas con la original sí que lo es. No te digo nada si la comparas con la reedición Rusa, que es un auténtico tanque. A ambos nos parece que la caja propuesta tiene un tamaño ideal por lo que creemos que merece la pena complicarse la vida un poquito para hacer que todo encaje dentro. Ahora bien, si preferís no liaros, tenéis otras opciones, dentro de la misma marca Retex, de cajas más grandes.

Para usar esta caja tan adecuada, la solución ideal sería "achatar" la placa para que quepa de alto y "partirla en dos" para poder ponerla en posición perpendicular a la caja, de tal modo que ahora tendríamos dos placas en vez de una, conectadas eléctricamente entre sí por cables rígidos para darle una cierta robustez. Para esto podemos usar perfectamente los "recortes" de las patitas de las resistencias que hayamos usado. Esto es un tanto difícil de explicar en palabras, por lo que aquí tenéis un dibujo que lo ilustra:

Placa Big Muff Pi Dividida en dos

Si os fijáis en el dibujo de las placas, es básicamente el mismo diseño de J.D. Sleep al que se le ha añadido algo. Todo lo que está a la derecha del logo de Piso-tones Ltd. y debajo de donde pone "BM Pi" es el circuito Millenium-2 de bypass que podréis encontrar en la sección de artículos. Es fácil ver como equivale a lo que allí se expone.

El dibujo es un poco tosco, pero os haréis una idea. Fijaos que se han alargado algunas pistas que se han terminado en nuevos "pads" para poder hacer la conexión entre las dos placas, como si fueran una sola placa "doblada".

El resultado dentro de la caja es esta vista interior del nuevo BMPi:

[Interior del BMP]
Aquí se aprecian las dos placas.
Pincha en la imagen para verlo ampliado.

En este dibujo puedes ver un esquema de las dos placas colocadas dentro de la caja. Lo verde representa a las placas puestas verticalmente (una vez "achatadas") y enfrentadas entre sí por el lado de las soldaduras y unidas por alambres, que se ven a la izquierda, a modo de unión eléctrica. Los componentes quedan representados en rojo. De este modo las placas caben perfectamente y además quedan sujetas sin necesidad de tornillos. Para ello hay que prever el dejar suficiente placa sin cobre por los extremos, de modo que encaje en las ranuritas y nada haga contacto con masa, esto es, la propia caja que es de aluminio. Es más trabajoso de hacer que el método de placa simple, pero el resultado es mucho mejor.

En cuanto a achatar la placa, en nuestro caso se puede hacer sin muchos problemas pues afortunadamente no utilizamos integrados, que tienen un espaciado preciso de "pines", lo que haría más difícil el proceso de modificación del dibujo original. Simplemente tratad el gráfico original "aplastándolo" o bien reducidlo o directamente utilizad el que tenéis más arriba.

Por otra parte, si no os queréis complicar la vida con dos placas, podéis simplemente comprimir la placa original de R.G. Keen hasta que quepa en la caja que uséis. Con un poco de cuidado se puede hacer bien, aunque quedará todo un poco apelotonado. Buscad componentes pequeños, como resistencias de 1/8W o bien poned las de 1/4W en posición vertical y procurad conseguir los condensadores lo más pequeños posible. Buscando un poco los encontraréis.

Otro asunto digno de mención es que podría ser interesante usar los jack del tipo "caja de plástico" en vez de los de "aletas al aire" que aparecen en las fotos del primer diseño. Los de aletas de buena calidad son más robustos y fijan mejor los cables pero son difíciles de encontrar y muy caros. Los que se pueden encontrar a precios razonables son francamente muy malos y no los recomiendo. Sin embargo los que vienen embutidos en una "cajita" de plástico son más pequeños y con ellos es más fácil aislar los contactos cuando se tiene poco espacio disponible. Tienen mucha mejor relación calidad/precio que los otros.

También debéis ubicar la pila de un modo mejor al que usamos en los prototipos ya que, por error de coordinación entre Rubén y yo, no dejamos sitio suficiente para esta en el primer diseño. Es mucho mejor el Esquema de posicionamiento de componentes en la caja del BM propuesto en otros proyectos, que es el que hemos usado en los posteriores Piso-tones.

Pila
Si a esto le sumas el ingenioso sistema de "portezuela"
el resultado es comodísimo y "profesional".

La realización artística

Rubén nos indica lo que hizo al respecto (para nuestra primera versión de Big Muff) en Realización de la caja.

Nuestra última versión va serigrafiada a dos tintas (negro y rojo) sobre la caja de aluminio lijada y pulida.


Curiosidades

Gracias al amigo Rubén, que desde que tiene ADSL no hay quien le pare :-) os puedo presentar algunas curiosidades que circulan por la web y que ha recopilado nuestro Telecastero favorito:


Ejemplos

Aquí vamos a añadir ejemplos de Big Muffs hechos por vosotros y que me hayáis enviado:


NOTAS:

  • (*) Esta página web data del año 2000, más o menos, cuando aún todos hablábamos en pesetas.

  • (**) OJO: la página actual de J.D. Sleep Big Muff Project ha cambiado desde que se hizo este proyecto de modo que ya no está allí el layout que usé. Afortunadamente lo guardé. Para poder verlo pinchad aquí.

  • En esta misma web hay otros diseños de Big Muff Pi a cargo de MBC, colaborador habitual:

    Kilroy Was Here
    ©Piso-tones Ltd. Calambres y Rubén Hernández | guitarristas.org